PL-Frequently Asked Questions

1. What is Redshift?

Redshift is a book production software with authoring features and generates Print PDF and EPUB.

2. Can I upload each section of my manuscript separately into Redshift?

Yes, you may upload each section of your manuscript separately. We have built provisions to upload a complete book and generate a PDF or even sections of your book and generate PDF.

3. What file types do you accept?

We accept only Microsoft Word (.doc, .docx) file format.

4. Can I generate all outputs at a single time?

Yes, you can generate all the outputs at a single time.

5. How long does it take to download my output?

Download time may vary by location, internet connection speed and the size of the file you are downloading.

6. How long does it take to validate my file?

Validation time varies by the size of the file you are uploading.

7. What if I forgot to choose the template?

Don’t worry. Redshift sets a default template for your manuscript and generates the corresponding output.

8. Which versions of Microsoft Word work best with Redshift?

Redshift processes all versions of Microsoft Word perfectly.

9. Where to find templates?

You can select the templates by clicking the down arrow below the Print PDF output.

10. Where can I find my downloads?

You can find your downloaded files either in your local download folder or under the download option of Redshift application.

11. I am not familiar with reformatting, but I want to reformat my book. How can I do that?

You can easily reformat your book by watching our video tutorial and quick formatting tips.

12. What is Aceoffix?

Aceoffix is a software that lets you open MS-Word directly online and enables making changes. Your document loaded to Redshift will open in Acceoffix and you can make changes. Aceoffix is integrated within RedShift so you don’t need to re-upload your manuscript again.

13. I want to publish my book with a professional design. Will Redshift do that for me?

Yes, Redshift will do that for you. PeterLang’s Design template is loaded to the site and a sample of the layout can be downloaded for your reference. You upload the formatted Word document and by choosing the design, your output will meet professional layout of library quality. 

14. Can I change the size of the Print PDF? (PeterLang to confirm if you will want this feature)

Yes, you can change the size of the Print PDF. Redshift can generate Print PDF with six different book sizes.

15. What is Activity log in Redshift? 

Activity log provides you with the list of activities that you have performed in the Redshift application, from uploading a manuscript to downloading the output.

16. I have uploaded all my book sections in the wrong order. How can I change the order now?

It is very easy to rearrange or reorder your files. Just click the files, drag them and place it in the correct position. Use the rearrange icon.

17. What will be my book running head?

The metadata such as Title and Author name provided by you when creating your book in Redshift will serve as running heads for Recto and Verso pages of your book.

18. How to provide Copyright Information?

If you are uploading a completed full book including the Front Matter, Body and Back Matter or a composite Front Matter document that includes Title page, TOC, Foreword, Preface and other elements, kindly use the below copyright information in your book. You can download this format from RedShift User Interface.

Please “Copy” content of copyright information from above or you can download the standard copyright page from the below site. 

https://storage.googleapis.com/redshift-open-files/manuscripts/Copyright_PL.docx

However, If you are uploading each element of your book as separate sections, provide information on the Copyright holder and year in the RedShift user interface. RedShift will automatically process the formatter copyright page content.

19. Why is my chapter title not appearing in the table of contents? 

Probably, you wouldn’t have assigned a number for the Chapter title. 

To include chapter titles in TOC, follow the below steps.

  1. In the References tab, click Table of Contents and choose Custom Table of Contents.

2. Click Options and enter number in Title.

20. Ordering the sequence of various elements in the User Interface

As recommended by all publishing literature, the preferred structuring or ordering of various elements in a book is as below:

Ordering / Structure of book

Front Matter

Title pages 1-2 (Title page, copyright)

Dedication

Foreword

Preface

Acknowledgements

Contents

Abbreviations

Body Matter

Introduction

Part Page

Chapters 1-xy

Back Matter

List of References

Appendix

List of Figures

List of Tables

Glossary

Bibliography

Index(es)

About the authors

21. How to retain special characters in PDF?

Please watch our “How to retain special characters in PDF” video.

Things to remember:

  1. Bookmark TOC will not contain page numbers, only automatic TOC produces the corresponding section page number.
    1. Do not insert images in manuscript with any links or charts created using inbuilt MS-Word options.
  2. Ex: If Ms-Word opens with the below alert message, then it indicates that the images are externally linked. Remove any external links. Images have to be embedded in the document.

Sample chart created using default Ms-Word options

3. Use space instead of providing a tab between footnotes/endnotes number and text, and TOC number and text.

4. Please ensure Paragraph style are not created with “based on” options. Choose to use only “nostyle” option

<span class="entry-utility-prep entry-utility-prep-cat-links">Posted in</span> Typesetting | Comments Off on PL-Frequently Asked Questions

RS- Frequently Asked Questions

1. What is Redshift?
Redshift is a book production software with authoring features that generates Print PDF, EPUB, Online PDF, MOBI and XML, with the various formats and options to customise the templates in accordance with the version chosen, Lite or Self-publish, Standard or Enterprise.
2. Why should I use Redshift?
Redshift provides various editorial features to write your content easily and generates outputs such as Print PDF, EPUB, Online PDF, MOBI and XML by customizing the style in one platform, thus reducing your time and saving cost.
3. Can I customize my output file design?
Yes, you can customize your output file design by choosing various features for the base design. Different templates are available for each output.
4. Can I upload my manuscript into Redshift?
Yes, you can import an existing manuscript, and you can also write your book online or offline with the writing tool in Redshift.
5. What file types do you accept?
We accept only Microsoft Word (.doc, .docx) file format.
6. How do I format my manuscript?
Check our type code documentation and follow the instructions to style your document, and then upload to Redshift.
7. Can I generate all outputs at a single time?
Yes, you can generate all the five outputs at a single time by selecting all the output options.
8. How long does it take to download my output?
Download times may vary by location, internet connection speed and the size of the file you are downloading.
9. How long does it take to validate my file?
Validation time varies by the size of the file you are uploading.
10. Why am I getting an error after uploading the word file?
Check the format of the word file that you uploaded. Redshift recommends you to follow its type code documentation to format the word document. If any format in the word document is against the type code, Redshift generates an error report.
11. How to correct the validation error?
Validation report will be generated if the files face any issue. You can check the validation report to find out the error in the uploaded manuscript.
12. How can I correct my validation error?
Redshift generates an error validation report. Check the validation report, correct the error in your word document and then upload the word document again.
13. What if I forgot to choose the template?
Don’t worry. Redshift sets a default template for your manuscript and generates the corresponding output.
14. Can I upload all my Image files at a single time?
Yes, you can upload all your files by easy drag and drop method, or by clicking the upload option.
15. Which versions of Microsoft Word work best with Redshift?
Redshift processes all versions of Microsoft Word perfectly.
16. Why does my image not appear in the output file?
Ensure the name of the image file and image name mentioned in the word document are the same.
17. Where to find templates?
You can select the templates by clicking the down arrow below the corresponding output.

18. Where can I find my downloads?

You can find your downloaded files either in your local download folder or under the download tab of Redshift application.

19. How to use Redshift?

You can watch our video tutorial and documentation to effectively use the Redshift application.

20. I want to publish my book with professional design. Will Redshift do that for me?

Yes, Redshift will do that for you. Redshift has various professional design templates and automatically assigns a professional default template for your book if you are not familiar with the designing.

21. Can I change the size of the Print PDF?

Yes, you can change the size of the Print PDF. Redshift can generate Print PDF with six different book sizes.

22. What is Activity log in Redshift?

Activity log provides you with the list of activities that you have performed in the Redshift application, from uploading a manuscript to downloading the output. 

23. How to correct the Chapter number error?

Chapter number errors can be corrected by the following steps,
1. Check if you have included the chapter number before the chapter title.
2. Check if you have included the corresponding chapter number link in the Table of Contents.
3. If you delete the chapter number, then all the corresponding links have to be deleted.
4. If you delete one chapter, then re-number the remaining chapters.
Chapter Xml validation report

In the above error log, it is stated that “Undeclared ID is ch03_ch_001.” This type of chapter number error occurs if you delete the chapter number.
Don’ts
In the below image, the chapter number is missing

Do’s
Mention the chapter number as shown below.

24. Why am I getting a styling error?

Redshift recommends you to follow a certain style in your book. Kindly follow the below style details in your book.
Styles
Front Matter: FM_Halftitle, FM_title, FM_subtitle, FM_AuthorName, FM_Affiliation, FM_CopyrightPage, FM_Imprints, Prelim/endmatter_Title.
Body Matter: Part_Number, Part_Title, Part_Subtitle, Chapter_Number, Chapter_Title, Chapter_Subtitle, Author.
Back Matter: Prelim/endmatter_Title, Appendix_Number, Appendix_Title, Reference, Glossary_Entry.
The above-mentioned styles should not be replaced or changed.

25. How to correct the footnote error?

Footnote errors can be corrected by the following steps,
1. Check if you have included the correct footnote number.
2. Ensure that you have not provided space between the text and the footnote.
3. Footnote XML validation error report

In the above error log, it is stated that “Footnote link is missing in 7” with the statement of the footnote. This type of footnote error occurs only if you provide space between the text and the footnote number.
Correct approach: The correct format for inserting footnote is shown below. In the below image, no space is given between the text “area” and the footnote number “7”.

 26. How to align the figure and its caption properly?

The figure caption should be followed immediately by the figure name as shown below.

27. How to correct the figure link error?

Figure link error can be corrected by the following steps,
1. Check if you have included the correct figure number near the figure caption and in the TOC.
2. If you delete a figure or number, all the corresponding links to the figure have to be deleted.
Figure XML validation error report

In the above error log, it is stated that “Undeclared ID is ch04_fig_001”. This type of figure link error occurs if you have not provided the figure number, but provided a link to the corresponding figure in the TOC.
Don’ts
In the below image, the figure number and the figure placement are missing.

Do’s
Mention the figure number and also the figure placement (fig.) before the FigName as shown below.

28. How to correct the Table link error?

Table link error can be corrected by the following steps,
1. Check if you have included the correct table number near the table caption as well as in TOC.
2. If you delete a table or its number, all the corresponding links to the table have to be deleted.
Table XML validation error report

In the above error log, it is stated that “Undeclared ID is ch03_tab_001”. This type of table link error occurs if you have not provided the table number or caption, but provided a link to the corresponding table in the TOC.
Don’ts
In the below image, the table number with caption and table placement are missing.

Do’s
Mention the table caption and also the table placement (Table) before the Table_caption as shown below.

29. How to correct the Extract error?
Ensure that the extract style inserted has proper ExtractBegin and ExtractEnd style.
In the below image, refer to the second statement which describes the error in “dis-quote” start tag which does not have an end tag along with the line number.

Don’ts
In the below image, the extract has no proper ExtractEnd style

Do’s
The correct format is shown below,

30. What happens if I change the front matter styles?

Redshift generates error log if the styles are changed in your document. The below report states “Undeclared ID id ‘fm_ch_oo2”, which indicates that the style in one of the FM sections is changed to other styles.

Don’ts
In the below image, the style for Preface has been changed from “Prelim/endmatter_Title” to “Fm_AuthorName.”

Do’s
The corrected Preface style is shown below

30. What happens if I give the front matter title style to body matter title?

Redshift generates error log if the styles are changed in your document. Redshift recommends you to follow the specific style in each section.
In the below image, refer the third statement which describes the error in the 231st line.

To correct the error,
download the XML file using the Click Here option as shown below

Check the 231st line in the XML file.
Don’ts
In the below image, the FM_Title style has been given to body matter title “Producing powerful numbers.”

Do’s
In the below image, the correct body matter chapter title style has been given.

31. Can I give Alignment styles to the Reference section?

Yes, you can give any alignment such as Text_center, Text_Left, Text_Right, TxtFlushLeft and TxtInd to the Reference section.

32. Can I change the font style of the Reference section?

Yes, you can change the font style of the reference section.

33. Can I give formatting styles (Bold, Italic and Underline) to the Reference section?

Yes, you can give any formatting styles to the reference section.

34. Why am I getting an error after removing a chapter?

  • Check if you have also deleted all the links related to the deleted chapter.
  • Ensure that you have re-numbered the remaining chapters in your book.

35. How can I insert styles in my document?

To insert styles in your document, do the following.
1. Place the cursor where you want to insert the style.
2. Press Ctrl+Shift+S on your keyboard.

3. Click the Style Name down arrow.
4. Choose the style from the drop-down menu.

36. I haven’t received my finalized version of the manuscript. What Should I do?

Kindly drop a mail at contact@redshift.co. Our 24/7 Redshift team will contact you immediately.

<span class="entry-utility-prep entry-utility-prep-cat-links">Posted in</span> Typesetting | Comments Off on RS- Frequently Asked Questions

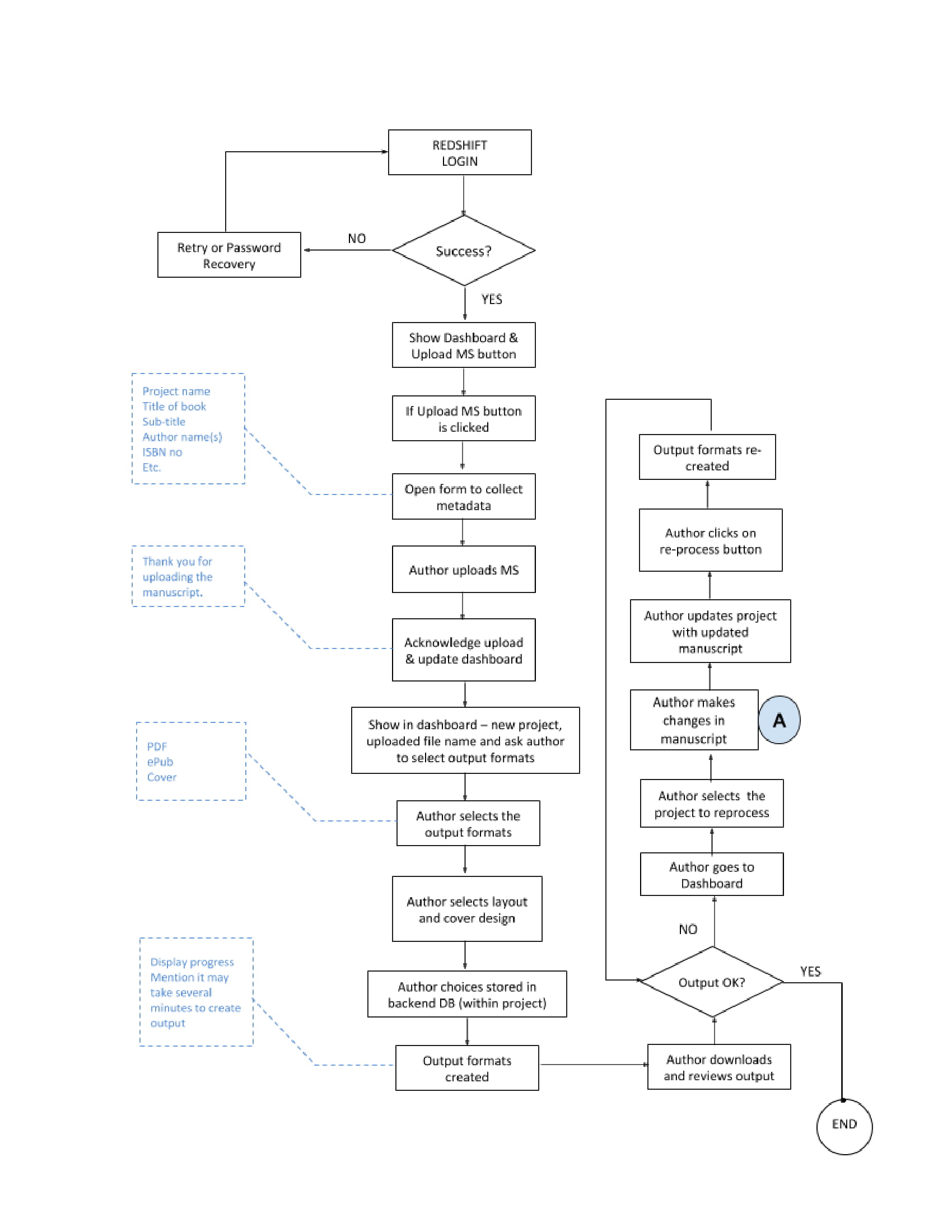
Workflow

RedShift PL Workflow

Redshift PL workflow making changes

<span class="entry-utility-prep entry-utility-prep-cat-links">Posted in</span> Typesetting | Comments Off on Workflow

Break width Equations

Break width equation

Redshift controls the width of the equations so they don’t exceed a predefined width. Any equation without breaking leaves the math running off the page, so breaking the long equations without changing the continuity is more important. Redshift can handle long equations and places the break in a specific place to give a full view and make it more readable.

<span class="entry-utility-prep entry-utility-prep-cat-links">Posted in</span> Typesetting | Comments Off on Break width Equations

Double + page fancy box

Double + page fancy box

As we know, Fancy boxes are added to a book to add aesthetics, help with the layout of your information on the page, provide additional information or to showcase the important content of the book. Fancy boxes can also be added to the multiple pages of the book using our Redshift application in a more elegant way.

<span class="entry-utility-prep entry-utility-prep-cat-links">Posted in</span> Typesetting | Comments Off on Double + page fancy box

Double Column +

Double column +

Many research papers, newspaper articles and many others often use multiple column layouts to make the documents much more presentable, thus making the reader engage in reading. Here you can see the multiple column layouts of a book.


Our Redshift application perfectly makes multiple-column layout for the book that you are uploading and makes your book to look in a more presentable manner.

<span class="entry-utility-prep entry-utility-prep-cat-links">Posted in</span> Typesetting | Comments Off on Double Column +

Footnotes run-on

Footnotes run-on

Multiple footnotes provided on the same line are referred to as run-in footnotes. Instead of providing every footnote on a new line, the footnotes can be provided in a continous manner to save space. With the Redshift application, you can add run-in footnotes to every page of your book.

<span class="entry-utility-prep entry-utility-prep-cat-links">Posted in</span> Typesetting | Comments Off on Footnotes run-on

List numbers align w.r.t page

List numbers align w.r.t page

 Numbered List is a kind of number used before the list of paragraphs.  Redshift can change the appearance of a list in a page by defining numbered, bulleted, and multilevel lists, and properly organizes the list with respect to the page. 

<span class="entry-utility-prep entry-utility-prep-cat-links">Posted in</span> Typesetting | Comments Off on List numbers align w.r.t page

Tables with multiple units align

Tables with multiple unit aligns

The most common label used in tables is the unit of measurement for the data. Redshift application handles tables with single units and multiple units efficiently and aligns the unit properly and vertically to each other in order to retain the exact information and attain the perfect look. Redshift designs tables in a  more efficient, clearer, and easier-to-readable way.

<span class="entry-utility-prep entry-utility-prep-cat-links">Posted in</span> Typesetting | Comments Off on Tables with multiple units align

Multiple page images

Multiple page images

Sometimes, you may wish to add multiple images in the sequential page of a document with one name, in order to retain its exact information or quality. Redshift application adds the image to the page according to your choice.

<span class="entry-utility-prep entry-utility-prep-cat-links">Posted in</span> Typesetting | Comments Off on Multiple page images

Right to Left Paragraph

Right to Left paragraph

Redshift allows users to enter text in right-to-left format to accommodate other languages without changing the styles and formats. For example, Arabic versions of books require this kind of format. Our Redshift application can efficiently handle other language books with the right-to-left format.

<span class="entry-utility-prep entry-utility-prep-cat-links">Posted in</span> Typesetting | Comments Off on Right to Left Paragraph